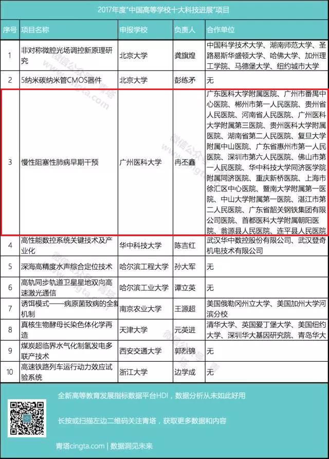
日前,由教育部科学技术委员会组织评选的2017年度“中国高等学校十大科技进展”经过高校申报和公示、形式审查、学部初评、项目终审等评审流程后在京揭晓。我校“慢性阻塞性肺病早期干预”项目入选2017年度“中国高等学校十大科技进展”。该项目为本年度广东省高校唯一入选项目,也是医学界唯一入选项目。项目负责人为我校呼吸疾病国家重点实验室主任冉丕鑫教授。
“中国高等学校十大科技进展”的评选自1998年开展以来,至今已20届,这项评选活动对提升高等学校科技的整体水平、增强高校的科技创新能力发挥了积极作用,并产生了较大的社会影响,赢得了较高的声誉。

(宣传部)
媒体链接:
南方+ 报道《2017中国高校十大科技进展揭晓,广医慢阻肺干预项目入选》https://static.nfapp.southcn.com/content/201712/27/c871526.html
羊城晚报《慢阻肺研究项目入选“中国高等学校十大科技进展”》http://ep.ycwb.com/ipaper/ycwb/html/2017-12/27/content_229814.htm