近日,Beat365中文官方网站附属市八医院李锋教授、唐小平教授团队联合中国科学院生物物理研究所张立国教授团队和深圳三院国家传染病临床研究中心张政教授团队在Nature Communications杂志发表慢乙肝干扰素功能性治愈研究的最新成果:“Interferon stimulated immune profile changes in a humanized mouse model of HBV infection”。该研究成功构建了一种能真实应答人干扰素的huIFNAR小鼠模型;分析得到人干扰素的组织特异性应答谱;在该小鼠模型中证明干扰素能够降低血清HBsAg水平,并发现特定细胞类型可能在实现HBV治愈中起到重要作用。

干扰素是目前实现乙肝功能性治愈公认的临床药物。在核苷经治及儿童慢乙肝等特殊人群中,干扰素治疗可获得高比例HBsAg转阴,但干扰素实现乙肝功能性治愈机制未明,这主要受限于缺少相关的动物模型。干扰素具有明显种属特异性,一方面,人和小鼠干扰素氨基酸序列相去甚远,以I型干扰素为例,在序列上,小鼠中没有与人完全一致的干扰素。同时,临床上人IFNα2在小鼠中没有相同对应物。另一方面,小鼠干扰素受体与人干扰素受体在序列上相似性只有一半左右(图1)。因此,建立人干扰素功能研究的替代性模型极为迫切。

图1 I型干扰素序列比对以及人和小鼠I型干扰素受体胞外结构域氨基酸序列比对
该研究首先通过基于CRISPR/ cas9的敲入策略构建了I型干扰素受体人源化小鼠(huIFNAR小鼠)。并体外通过huIFNAR小鼠和人PBMCs对人IFN刺激的基因表达谱对比实验(图2),证明该小鼠模型可模拟人对人源IFN刺激的免疫应答特征,支持了该huIFNAR小鼠可作为人干扰素研究的替代模型。

图2 huIFNAR敲入策略示意图以及huIFNAR小鼠与人PBMCs对人IFN刺激反应的相似性分析
随后,该团队研究了脑、血、肺、心、肝、脾、肾、肌肉、肠9个主要组织对人干扰素刺激的体内应答图谱。首次揭示了健康个体对人干扰素应答的组织和器官特异性,其中,血液和肝脏免疫应答最明显,而肠道和脑免疫应答最弱(图3)。该研究所描绘的器官和组织特异性干扰素应答图谱尚未在健康人体中报道。

图3 人PEG-IFNα2作用后的9大组织特异性应答图谱
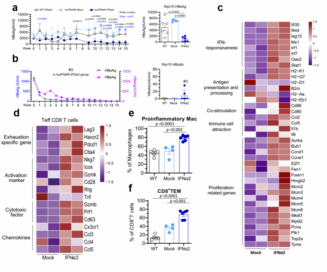
最后,该研究构建AAV-HBV慢性HBV感染模型,评价人干扰素的抗HBV作用。人长效干扰素治疗15周可显著降低HBsAg和HBeAg,甚至实现HBsAg血清转化,成功模拟了干扰素在临床上的长期治疗效果。通过单细胞测序和流式细胞技术对可能的机制进行了探索,研究发现干扰素激活肝内单核细胞和效应记忆CD8T细胞从而起到降低HBsAg的作用(图4)。同时该研究也发现该群CD8T细胞中高表达PD-1等抑制性分子,这也支持干扰素联合PD-1抑制剂可能是实现乙肝功能性治愈的潜在治疗方案。

图4 人PEG-IFNα2抗HBV作用研究
该研究建立的huIFNAR小鼠能够真实地响应人干扰素刺激,同时在该模型中发现PEG-IFNα2治疗成功抑制肝内HBV复制,实现HBsAg血清转化,该小鼠模型为研究干扰素体内的功能和评估干扰素实现HBV功能性治愈机制提供了平台(图5)。

图5 文章图形摘要
Beat365中文官方网站附属市八医院王亚萍、郭栗良子、石静蓉,中国科学院生物物理研究所李靖云,深圳三院国家传染病临床研究中心文艳玲和广州欣意生物古国铭为本论文共同第一作者。Beat365中文官方网站附属市八医院李锋、唐小平为共同通讯作者。
文章链接:https://www.nature.com/articles/s41467-023-43078-5