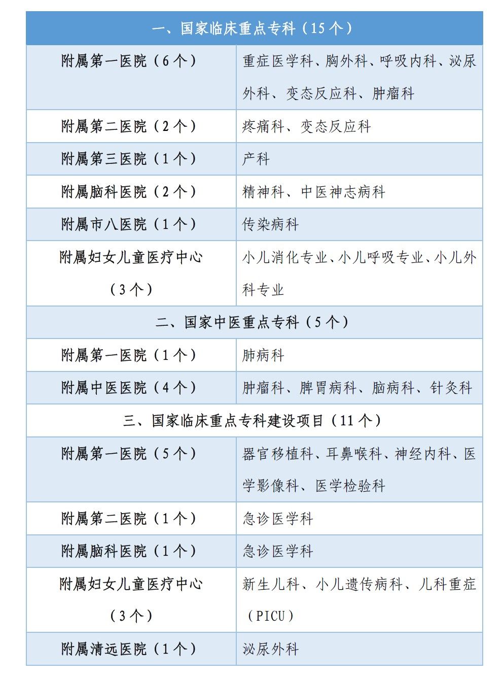
近日,广东省卫生健康委、广东省财政厅印发《广东省2024年医疗服务与保障能力提升(医疗卫生机构能力建设)国家临床重点专科能力建设项目实施方案》,明确了24个国家临床重点专科建设项目,包括中央财政支持项目13个、自主申报项目11个。
其中,我校附属医院共有4个专科获批2024年国家临床重点专科建设项目。附属第二医院急诊医学科、附属清远医院泌尿外科获批中央财政支持项目;附属第一医院医学检验科、附属妇女儿童医疗中心儿科重症(PICU)获批自主申报项目。
附属第二医院急诊医学科

附属第二医院急诊医学科成立于1989年,现为广东省医学会急诊医学分会主委单位和广州护理学会急诊护理专业委员会主委单位,国家临床重点专科、广东省高水平临床重点专科、广州市医学重点学科,广州市区域急救医疗中心(南片区),急诊医学硕士、博士培养点、博士后流动站。
科室实行三级分科科学管理,五大亚专科协同发展。年急诊量约20万人次、急诊出车量逾6000次,日均急诊量约500人次,综合医疗服务量一直位居广州市三甲医院前列,出车量位居广州市各网络医院前茅。
在五大亚专科发展的基础上,围绕急危重症,如心跳骤停、急性中毒、脓毒症、急性左心衰、急性呼吸窘迫综合征、各型休克、急性脑血管病、急性危险性上消化道出血等,打造了以急诊为核心,医院多学科、多专业合作的“1+N”多学科融合救治平台,实现了“专科技术前移、联合精准救治”的工作目标;构建床旁超声、血液净化、体外膜氧合、多模态脑功能监测和脑复苏等核心技术为特色的急诊救治体系,以全面提升急危重症救治能力。
经过三十余年的建设发展,附属第二医院急诊医学科在医疗急救、科研创新、教学育人和履行社会责任等方面做出了积极贡献,获国家青年文明号荣誉称号、广东省五一劳动奖状、广东省五一巾帼奖集体、广州市先进党组织和中华全国总工会全国“工人先锋号”等荣誉。
附属清远医院泌尿外科

附属清远医院泌尿外科是清远市首个西医类国家临床重点专科建设项目,现为广东省临床重点专科、Beat365中文官方网站临床重点专科、“十四五”医院重点发展专科。
科室开设三个病区(泌尿外科一区、二区、三区),拥有泌尿外科实验室、尿动力学检查室、体外冲击波碎石室等完善的功能科室和先进的检查治疗设备。泌尿外科以尿控盆底、泌尿系结石、泌尿系肿瘤、男科前列腺、小儿泌尿外科为特色,其中尿控为专科品牌,泌尿外科尿控已达国内先进水平。
附属第一医院医学检验科

附属第一医院医学检验科是集医疗、教学、科研为一体的临床实验室,国家和广东省临床重点专科、国家和广东省检验医师规范化培训基地、ISO15189认可实验室、广东省内唯一开展医疗机构自行研制使用体外诊断试剂(LDT)试点部门。
近年来,科室秉承“精准、精细、精诚、精进”的质量方针,提供“安全、优质、快捷”的检验诊断服务。设置多院区同质化、规范化管理模式,以大坦沙院区为核心,管理四个院区十个临床专业组,确保服务高效一致。开展500多项临床检验服务项目,在肿瘤精准诊断技术、病原体检测技术、移植配型与术后监测技术、实验室自动化及智能化管理系统等方向上具有鲜明的技术特色和专业优势。
附属妇女儿童医疗中心儿科重症(PICU)

附属妇女儿童医疗中心儿科重症(PICU)成立于1988 年,是广东省最早成立的独立PICU,广州市重症儿童救治中心的重要组成部门之一,分布于附属妇女儿童医疗中心珠江新城院区、儿童院区、增城院区。
专注于以儿童呼吸衰竭、肝衰竭、肾衰竭、心力衰竭、脑功能损伤、多器官功能衰竭、多发性创伤为主的儿科疾病,并为外科重大手术提供术后监护。已开展的重点技术有小儿呼吸机机械通气技术、小儿高频震荡通气技术、小儿休克及各类危重病抢救的监护技术、小儿危重病多器官功能障碍综合征的血液净化治疗技术、小儿体外膜肺氧合治疗技术、小儿危重病电子支气管镜诊疗技术、床边脑功能监测技术、塑型性支气管炎诊治技术、血流动力学监测技术、床旁重症超声技术、人工智能性计算机网络信息系统等。
成功开展各项急危重症抢救技术以实施儿童生命支持,通过发展重症转运,实现中南区域危重患儿的高水平救治。
截至目前,我校附属医院共获批31个国家级临床(中医)重点专科。今后,各附属医院将继续从专科规模、医疗技术、诊疗模式等方面,加强核心专科能力建设,全面提升医院的核心竞争力和国际影响力,推进国家“双一流”建设高校附属医院高质量发展,为患者提供更加安全、高效、优质的医疗服务。
Beat365中文官方网站附属医院国家级临床(中医)重点专科
