本网讯 近期,我校多个研究团队分别在新冠病毒抗体及免疫、生物合成、剪接因子调控、肺癌治疗、放疗联合免疫治疗、心衰研究等领域发表重要论文,取得多研究成果。
呼吸疾病国家重点实验室在新冠病毒中和抗体及逃逸群体免疫研究中获得进展
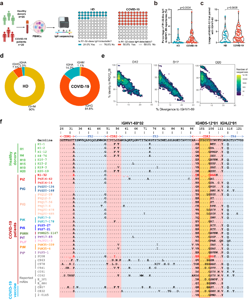
SARS-CoV-2从2019年底爆发,至今仍在全球持续蔓。在自然感染和疫苗接种建立的群体免疫压力作用下,SARS-CoV-2不断发生变异以逃避抗体的中和,不断出现的突变株对疫苗和抗体药物的有效性造成了巨大的挑战。因此,阐明突变株逃逸人群抗体的机制,对下一代疫苗及抗体药物的设计与开发具有重要意义。
近日,我校呼吸疾病国家重点实验室、中科院广州生物医药与健康研究院、广州实验室等合作在Nature Microbiology发表题为“SARS-CoV-2 Delta and Omicron variants evade population antibody response by mutations in a single spike epitope”的研究论文。
该研究发现一株靶向RBD半隐藏表位并具有高亲和力的人源中和抗体R1-32,主要通过打开刺突蛋白并将其瓦解的方式使刺突蛋白无法介导膜融合从而抑制病毒入侵细胞。研究鉴定了由IGHV1-69编码的一类新冠刺突蛋白特异性人群抗体谱系,揭示了代表性抗体R1-32独特的表位特征与中和机制,并阐释了其对突变株的免疫选择压力,对下一代新冠疫苗及抗体药物的设计与评估具有重要意义。

类R1-32抗体在人群的分布情况分析
实验室熊晓犁研究员、陈凌研究员、何俊研究员及陈新文研究员为共同通讯作者,陈凌实验室博士研究生何平、颜奇鸿,熊晓犁实验室博士后刘邦慧,何俊实验室研究助理高夕杰,武汉病毒所裴荣娟副研究员为本论文共同第一作者。
呼吸疾病国家重点实验室刘劲松课题组揭示天然抗生素Elaiophylin生物合成中对称加糖的机制
Elaiophylin(洋橄榄叶素)是具有C2对称性的天然大环内酯类抗生素,两端各有一个脱氧糖基。该抗生素结构新颖,具有广谱的抗菌活性,并且对甲氧西林耐药金黄色葡萄球菌、以及多重耐药、广泛耐药的结核分枝杆菌等多种耐药菌均具有较强的抗菌活性。ElaGT(elaiophylin glycosyltransferase)是中科院南海海洋所张长生课题组克隆得到的负责elaiophylin糖基对称转移的酶,是潜在的酶学工具,但目前尚没有这种对称加糖的催化机制的报道。
近日,我校呼吸疾病国家重点实验室副主任刘劲松研究员课题组和张长生课题组合作,解析了ElaGT对称加糖的机制,成果以“Substrate-induced dimerization of elaiophylin glycosyltransferase reveals a novel self-activating form of glycosyltransferase for symmetric glycosylation”发表于国际晶体学会期刊Acta Cryst. D Struct Biol。

ElaGT结合底物后形成一个具有连续通道的二聚体,可以让一个Ela分子在里面穿梭
研究发现ElaGT在底物诱导下可以形成一种具有连续通道的二聚体,该通道长度可允许一个Ela分子在通道内穿梭。该二聚体的组装方式与激活子依赖型糖基转移酶中酶和配体的作用模式类似,其二聚界面可以间接调控糖基结合位点。该酶可能采用的是一种自激活二聚化模式识别并催化糖基转移,而该界面可能是潜在的酶活以及底物特异性的调控位点。该研究为合成具有更好抗菌活性的新颖类似物提供新思路。
实验室刘劲松课题组副研究员许婷婷以及助理研究员甘庆庆为该文的共同第一作者,刘劲松研究员为通讯作者。
附属第三医院团队合作揭示RNA可变剪接调控精原祖细胞增殖和分化的新机制
精子发生是一个非常复杂的动态过程,每个阶段都需要精确的基因表达调控。可变剪接作为非常重要的基因转录后调控方式,极大丰富了转录组和蛋白质组的多样性,重要的是,人类高达95%以上的基因会发生可变剪接,在高度复杂的组织器官(如脑和睾丸)可变剪接出现的频率也极高。但是,可变剪接在精子发生尤其是精原干细包增殖和分化过程中的功能和作用机制还不清楚。
近日,我校附属第三医院刘见桥教授和刘文博副研究员团队、广东省第二人民医院孙青原教授团队和中国科学院动物研究所王震波研究员团队合作在eLife发表了题为“SRSF10 is essential for progenitor spermatogonia expansion by regulating alternative splicing ”的研究论文,揭示了剪接因子SRSF10在维持精原祖细胞(progenitor spermatogonia)增殖以及存活过程中发挥的重要功能和作用机制。

研究发现,SRSF10(丝氨酸精氨酸富集的剪接因子10)直接或者间接调控了许多功能性基因的可变剪接,这些基因参与调控包括生殖细胞发育、细胞周期和染色体分离等重要的生物学事件。剪接因子SRSF10及其调控的可变剪接在精原祖细胞的有效扩增过程中发挥重要的作用。该研究不仅可以为深入了解可变剪接在精子发生中的分子调控机制提供新的思路,也可以为男性不育的诊断和治疗提供理论依据。
附属第三医院副研究员刘文博、清华大学颉伟教授组博士后卢绪坤、中国科学院动物研究所博士后赵峥辉和广东省第二人民医院副研究员苏瑞宝为该论文共同第一作者,附属第三医院刘见桥教授和刘文博副研究员、广东省第二人民医院孙青原教授和中国科学院动物研究所王震波研究员为共同通讯作者。
附属肿瘤医院郑燕芳教授团队研究发现肿瘤靶向性纳米金药物可治疗肺癌
尽管免疫治疗在改善肺癌患者预后中取得了巨大成功,但仍有许多肿瘤患者对免疫治疗不敏感,疗效欠佳。随着材料科学和纳米技术的发展,纳米药物的研发有望为提高免疫治疗的有效性提供新的思路。纳米载体是一种纳米级微观范畴的亚微粒药物载体输送系统,通过将药物包封于亚微粒中,可增加药物向肿瘤细胞的传递效率、肿瘤靶向性、生物利用度等特性。
近日,我校附属肿瘤医院肿瘤内科郑燕芳教授团队的最新研究论文“AniRGD-conjugated photothermal therapy-responsive gold nanoparticlesystem carrying siCDK7 induces necroptosis and immunotherapeutic responses in lung adenocarcinoma”,发表于国际生物工程与转化医学权威期刊Bioengineering&Translational Medicine。

该研究证实了细胞周期蛋白依赖性激酶7(CDK7)的高表达促进了肺癌组织中免疫抑制性巨噬细胞表型和巨噬细胞浸润。团队开发了肿瘤靶向肽iRGD偶联的纳金米粒子(AuNP)药物体系,可通过光热联合基因疗法,诱使肿瘤细胞发生坏死性凋亡和激活免疫应答,有望为肿瘤治疗提供新的策略。
郑燕芳教授为该论文的通讯作者,暨南大学郭瑞教授为共同通讯作者,内科五区蔡睿博士为第一作者,肿瘤内科在读硕士王萌、内科三区刘美媛博士为共同第一作者。
附属肿瘤医院袁亚维教授团队研究发现放疗联合免疫治疗新机制
胶质母细胞瘤(GBM)是最常见和最具侵袭性的原发性脑肿瘤。尽管国内外共识GBM患者需要采用手术联合放化疗辅助标准治疗,但预后仍然很差。近年来,免疫治疗在多种实体肿瘤治疗中取得了突破性进展,但现有数据显示免疫治疗对提高GBM患者生存期的效果不佳。放疗主要通过对放射野内肿瘤细胞的杀伤来提高肿瘤的局部控制、降低远处播散并能够激活机体抗肿瘤免疫应答,在免疫治疗的辅助下发挥全身抗肿瘤的作用。放疗联合免疫治疗作为一种新的治疗方式在部分转移性癌症患者中取得了显著疗效。
近日,我校附属肿瘤医院放疗科袁亚维教授团队的最新研究论文“ExosomalB7-H4 from irradiated glioblastoma cells contributes to increaseFoxP3 expression of differentiating Th1 cells and promotes tumorgrowth”,发表于国际生物医学领域Top期刊Redox Biology。

该研究发现,放疗可以增加外泌体B7-H4的分泌,在体内外抑制T细胞的抗肿瘤免疫反应,诱导胶质母细胞瘤发生免疫抑制从而促进肿瘤生长的新机制,明确了放疗和抗肿瘤免疫反应之间的直接联系。此外,放疗联合抗B7-H4免疫治疗不仅能改善肿瘤局部控制,而且外泌体B7-H4可作为潜在的肿瘤生物标志物,有望为肿瘤治疗提供新的策略。
该论文的第一作者为附属肿瘤医院放疗科田允鸿副教授,通讯作者为放疗科主任袁亚维教授,张伟军主任医师为共同通讯作者;附属肿瘤医院放疗科硕士研究生刘春汕、博士研究生艾美龄及南方医科大学南方医院神经外科李志勇医生为共同第一作者。
全国多中心研究建立肺动脉高压孕妇和胎儿新生儿临床结局预测模型
肺动脉高压(Pulmonary hypertension,PH)是一种致命的进行性疾病,可导致肺血管阻力和肺动脉压力的进行性升高。其中有部分患者为有生育能力的女性或是在妊娠过程因出现症状才被新诊断的肺动脉高压患者。由于既往罹患重度肺动脉高压的女性妊娠患者和新生儿死亡率较高,因此这部分患者的临床决策是一直以来困扰肺动脉高压专科医生及妇产科医生的问题。
近日,我校国家呼吸医学中心、附属第一医院、广州呼吸健康研究院王健教授团队组织了一项全国多中心临床研究,收集肺动脉高压妊娠患者的临床信息并进行随访,建立预测孕妇及胎儿新生儿发生临床不良事件及长期生存的预测模型,为辅助临床决策和产前咨询提供科学的工具。相关论文“Prediction and prognosis of adverse maternal and foetalneonatal outcomes in pulmonary hypertension an observational study and nomogram construction” 于近日在线发表于Respiratory Research。

该研究结果发现I 型呼吸衰竭、NYHA心功能分级、N-末端脑利钠肽前体≥ 1400 ngL、心律失常和子痫伴有既往高血压是孕产妇死亡或心力衰竭的独立危险因素。I 型呼吸衰竭、心律失常、全身麻醉进行剖腹产、NYHA心功能分级和 N-末端脑利钠肽前体≥ 1400 ngL 是妊娠期肺动脉高压生存率的独立预测因子。对于胎儿新生儿不良临床事件,I型呼吸衰竭、心律失常、全身麻醉进行剖腹产、胎次、血小板计数、纤维蛋白原和左心室收缩直径是重要的预测因素。基于此研发用于预测孕妇不良结局、胎儿新生儿的临床不良结局及患者长期预后的列线图在训练和验证队列的应用显示出良好的鉴别和校准能力,开发的在线预测工具便于临床使用与推广。
该研究由我校附属第一医院、附属第三医院,郑州大学第一附属医院,首都医科大学附属北京安贞医院,广东省妇幼保健院和东南大学附属中大医院共同完成。
药学院吴晓倩教授在心衰研究领域取得新突破
射血分数保留型心衰(HFpEF)发病率日益上升,约45%的HFpEF患者患有糖尿病或肥胖,但HFpEF与代谢紊乱之间的分子机制未知,并严重缺乏有效的治疗方案。
近日,我校药学院教授吴晓倩团队在心血管领域顶级刊物Circulation Research发表研究文章“SIRT6 Mitigates Heart Failure With Preserved Ejection Fraction in Diabetes.”。该研究基于血管内皮细胞与心肌细胞的交互作用,提出“SIRT6通过表观遗传调控PPARg-CD36FABP4从而限制脂肪酸摄取改善HFpEF的内皮源性学说”,为临床HFpEF精准治疗和个体化方案研究提供了新的思路和方向。
吴晓倩为通讯作者,我校研究生黄建荣、高智敏、唐君源等为共同第一作者。该文章得到学校高水平大学建设出国(境)进修资助。
吴晓倩在美国罗彻斯特大学从事访问学者研究近2年,回国后,与中国科学技术大学徐索文教授团队联合攻关,在心衰的发病机制与药物靶标研究中取得一系列重要成果,先后在Redox Biology、Acta Pharmacol Sin.、Int J Biol Sci.发表系列研究文章。